Department of Electrical Engineering, Universitas Diponegoro, Jl. Prof. Sudarto, SH, Tembalang, Semarang, Indonesia 50275, Indonesia
BibTex Citation Data :
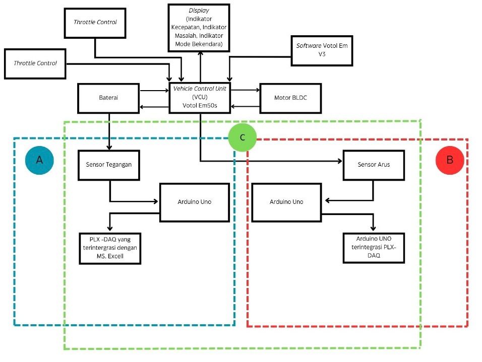
@article{Transient43104, author = {Muhammad Ginting and Muhammad Arrayan and Aldion Ramadhan and Denis Denis and Iwan Setiawan}, title = {PERANCANGAN DAN ANALISIS PENGUJIAN EFEKTIVITAS SISTEM MONITORING TEGANGAN PADA BATTERY MANAGEMENT SYSTEM DENGAN BATERAI LITHIUM IRON PHOSPHATE PADA PURWARUPA MOBIL LISTRIK}, journal = {Transient: Jurnal Ilmiah Teknik Elektro}, volume = {13}, number = {2}, year = {2024}, keywords = {Kendaraan Listrik, Battery Management Systems, Monitoring Tegangan, Balancing, Proteksi}, abstract = { Perkembangan kendaraan listrik sedang pesat di dunia, menggunakan motor listrik yang dioperasikan oleh baterai, termasuk baterai lithium iron phosphate. Namun, penggunaan baterai ini memerlukan proteksi yang andal untuk mencegah kerusakan akibat perlakuan tidak tepat. Baterry Management Systems (BMS) hadir untuk memantau dan melindungi sel baterai dengan mengamati kondisi tegangan, arus, dan temperatur, serta menjaga keseimbangan sel baterai. Pada penelitian ini, akan dirancang sistem monitoring pada BMS Pengujian yang dilakukan adalah terkait dengan monitoring kondisi tegangan tanpa beban, pengujian sistem balancing, serta pengujian sistem proteksi. Hasil pengujian monitoring tegangan menunjukan bahwa performa smart BMS untuk monitoring tegangan memiliki nilai akurasi lebih dari 95%. Hasil pengujian sistem balancing, fitur balancing aktif pada saat sel baterai melebihi nilai 0,5 V. Pada pengujian sistem proteksi , smart BMS konvensional dapat bekerja dengan optimal sesuai dengan batas maksimal tegangan dan batas minimal tegangan yang telah diatur. }, issn = {2685-0206}, pages = {65--74} doi = {10.14710/transient.v13i2.65-74}, url = {https://ejournal3.undip.ac.id/index.php/transient/article/view/43104} }
Refworks Citation Data :
Perkembangan kendaraan listrik sedang pesat di dunia, menggunakan motor listrik yang dioperasikan oleh baterai, termasuk baterai lithium iron phosphate. Namun, penggunaan baterai ini memerlukan proteksi yang andal untuk mencegah kerusakan akibat perlakuan tidak tepat. Baterry Management Systems (BMS) hadir untuk memantau dan melindungi sel baterai dengan mengamati kondisi tegangan, arus, dan temperatur, serta menjaga keseimbangan sel baterai. Pada penelitian ini, akan dirancang sistem monitoring pada BMS Pengujian yang dilakukan adalah terkait dengan monitoring kondisi tegangan tanpa beban, pengujian sistem balancing, serta pengujian sistem proteksi. Hasil pengujian monitoring tegangan menunjukan bahwa performa smart BMS untuk monitoring tegangan memiliki nilai akurasi lebih dari 95%. Hasil pengujian sistem balancing, fitur balancing aktif pada saat sel baterai melebihi nilai 0,5 V. Pada pengujian sistem proteksi , smart BMS konvensional dapat bekerja dengan optimal sesuai dengan batas maksimal tegangan dan batas minimal tegangan yang telah diatur.
Note: This article has supplementary file(s).
Article Metrics:
Last update:
Penulis yang menyerahkan naskah perlu menyetujui bahwa hak cipta dari artikel tersebut akan diserahkan ke TRANSIENT: Jurnal Ilmiah Teknik Elektro dan Departemen Teknik Elektro, Universitas Diponegoro sebagai penerbit jurnal. Hak cipta mencakup hak untuk mereproduksi dan mengirimkan artikel dalam semua bentuk dan media, termasuk cetak ulang, foto, mikrofilm, dan reproduksi serupa lainnya, serta terjemahannya.
TRANSIENT: Jurnal Ilmiah Teknik Elektro dan Departemen Teknik Elektro, Universitas Diponegoro dan Editor berusaha keras untuk memastikan bahwa tidak ada data, pendapat, atau pernyataan yang salah atau menyesatkan dipublikasikan di jurnal. Dengan cara apa pun, isi artikel dan iklan yang diterbitkan dalam TRANSIENT: Jurnal Ilmiah Teknik Elektro adalah tanggung jawab tunggal dan eksklusif masing-masing penulis dan pengiklan.
Formulir Transfer Hak Cipta dapat diunduh di sini: [Formulir Transfer Hak Cipta Transient]. Formulir hak cipta harus ditandatangani dan dikirim ke Editor dalam bentuk surat asli, dokumen pindaian atau faks:
Dr. Wahyudi (Ketua Editor)Departemen Teknik Elektro, Universitas Diponegoro, IndonesiaJl. Prof. Sudharto, Tembalang, Semarang 50275 IndonesiaTelepon/Facs: 62-24-7460057Email: transient@elektro.undip.ac.id